Smarter SAR phase linking expands deformation monitoring

GA, UNITED STATES, April 28, 2026 /EINPresswire.com/ — A new radar imaging method could make ground deformation monitoring denser, cleaner, and more reliable across complex landscapes. The study presents a phase-linking framework for multipolarimetric multibaseline SAR data that improves the extraction of stable interferometric phases from mixed and noisy signals. By combining statistical pixel screening, scattering-mechanism separation, and optimized phase estimation, the method increases usable monitoring points and strengthens deformation retrieval for applications such as geohazard warning, infrastructure surveillance, and land-surface change analysis.

Time-series interferometric synthetic aperture radar is widely used to measure subtle surface motion with millimeter-level precision, making it valuable for monitoring landslides, mining subsidence, glacier drift, seismic deformation, and urban infrastructure. Yet conventional permanent-scatterer approaches often perform best in cities, where strong reflectors are abundant, while producing sparse results in mountains, vegetated terrain, and other nonurban settings. Distributed-scatterer methods and polarimetric processing have improved phase quality, but challenges remain in identifying reliable pixels, separating mixed scattering signals, and preserving dense measurements across varied surfaces. Based on these challenges, deeper research was needed on phase linking for multipolarimetric multibaseline SAR data.

Researchers from China University of Geosciences (Beijing), the Aerospace Information Research Institute of the Chinese Academy of Sciences, the University of Chinese Academy of Sciences, the Key Laboratory of Target Cognition and Application Technology, and the Institute of Software, Chinese Academy of Science reported the study in Journal of Remote Sensing, published (10.34133/remotesensing.1039) on March 4, 2026. Their work addresses a central obstacle in radar deformation monitoring: how to recover more accurate phase information from complex targets so that surface motion can be mapped more densely and robustly over both urban and nonurban terrain.

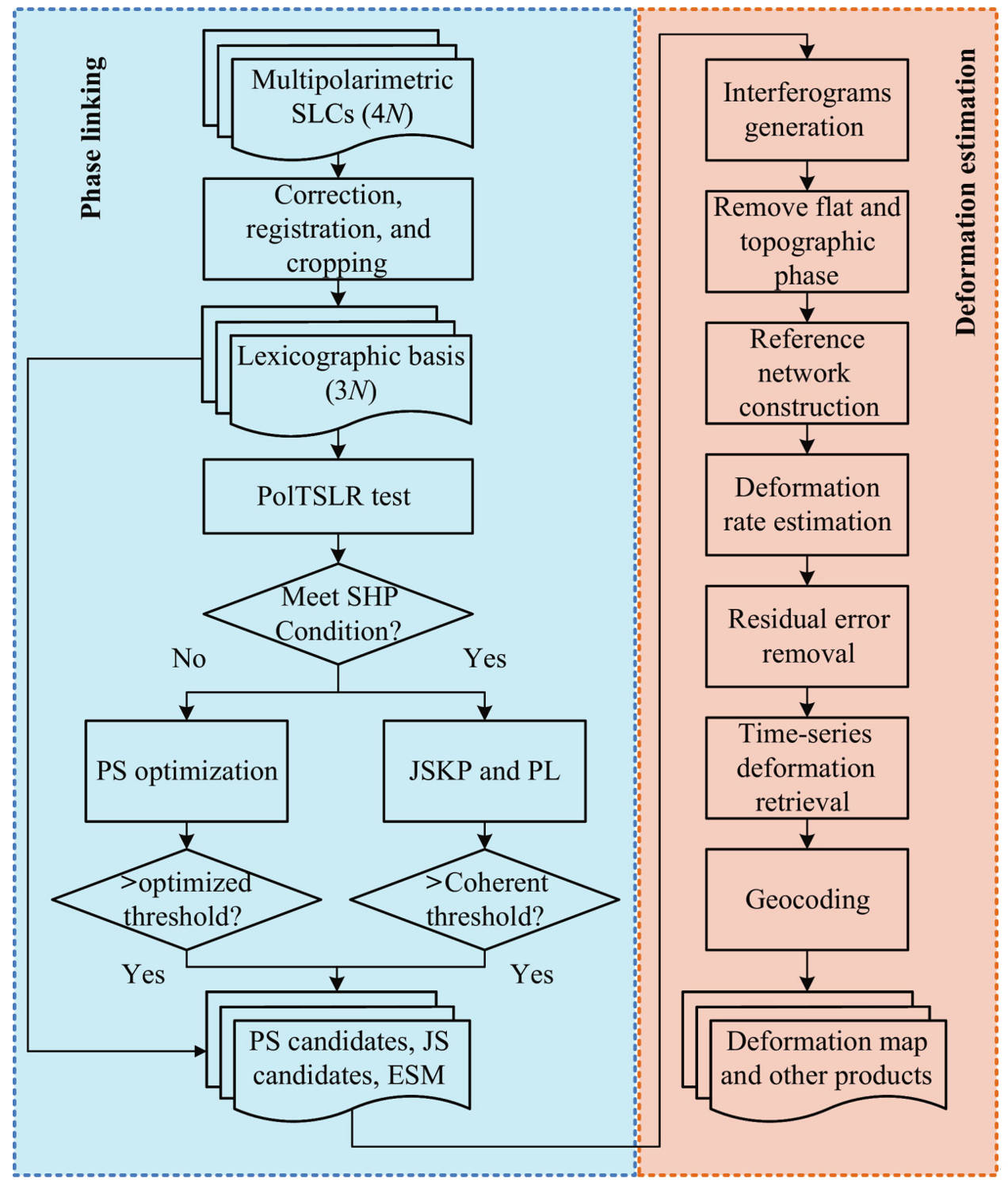
The team developed a new method, PolJSInSAR, that integrates joint-scatterer processing into multipolarimetric multibaseline phase linking for the first time. The framework includes a new polarimetric time-series likelihood ratio test, or PolTSLR, to identify statistically homogeneous pixels more robustly, and a joint sum of Kronecker product decomposition, or JSKP, to separate dominant scattering mechanisms before phase optimization. The authors then derived phase estimators under both array signal processing and maximum likelihood frameworks. In simulations, PolTSLR achieved the best performance among six tested homogeneous-pixel identification methods, with the highest area under the ROC curve at 0.9203. In phase-linking simulations, the proposed method also produced the lowest phase error, outperforming SqueeSAR, JSInSAR, TP, and MLE-MPPL.

Technically, the method converts full-polarization SAR observations into a lexicographic basis and models neighboring pixels jointly, rather than treating each target independently. It then uses PolTSLR to identify homogeneous pixel sets and estimate a covariance matrix for multipolarimetric joint-scatterer data. Next, JSKP decomposition expresses the signal as the product of three components: a polarimetric signature, a joint-scatterer signature, and a structure matrix. This step helps isolate the dominant scattering mechanism and simplifies later phase recovery. In simulation experiments with added 3 dB noise, the method recovered scattering information with low errors, including RMSE values of 0.1151 and 0.1274 rad for two simulated mechanisms. In phase-linking tests, its phase RMSE dropped to 0.2252 rad, lower than all comparison methods. The authors also conducted 1,000 Monte Carlo experiments, where PolJSInSAR remained closest to the Cramér–Rao lower bound, indicating the strongest estimation performance overall.

According to the authors, the strength of the framework lies in its ability to separate dominant scattering behavior before phase estimation, allowing cleaner and more compact inversion. They further note that the decomposition strategy may have value beyond deformation monitoring, with potential relevance for tomographic SAR and polarimetric tree-height measurement. This suggests the method is not only an algorithmic refinement, but also a broader signal-processing framework for future SAR applications.

The study combined theoretical derivation, controlled simulation, and performance comparison. The researchers first established a multipolarimetric joint-scatterer data model, then derived the PolTSLR test, JSKP decomposition, and two phase-linking estimators. They evaluated the framework using simulated full-polarization SAR datasets with added noise and benchmarked it against established methods through ROC analysis, RMSE comparison, and Monte Carlo experiments. The workflow was designed to test the full chain from pixel selection to scattering separation and final phase estimation.

This method could support denser and more reliable deformation monitoring in places where conventional InSAR remains sparse, including vegetated slopes, mountainous areas, and other complex environments. That makes it promising for geohazard early warning, infrastructure stability assessment, and wide-area land-motion surveillance. The authors also highlight possible extensions to dual-polarization data and other polarimetric SAR tasks. One remaining challenge is computational cost, since the method introduces heavier matrix decomposition steps, so future work will likely focus on improving efficiency while preserving accuracy.

DOI
10.34133/remotesensing.1039

Original Source URL
https://doi.org/10.34133/remotesensing.1039

Funding information
This work was supported by the National Natural Science Foundation of China (grant number 52374237).

Lucy Wang
BioDesign Research
email us here

Legal Disclaimer:

EIN Presswire provides this news content “as is” without warranty of any kind. We do not accept any responsibility or liability
for the accuracy, content, images, videos, licenses, completeness, legality, or reliability of the information contained in this
article. If you have any complaints or copyright issues related to this article, kindly contact the author above.

Media gallery